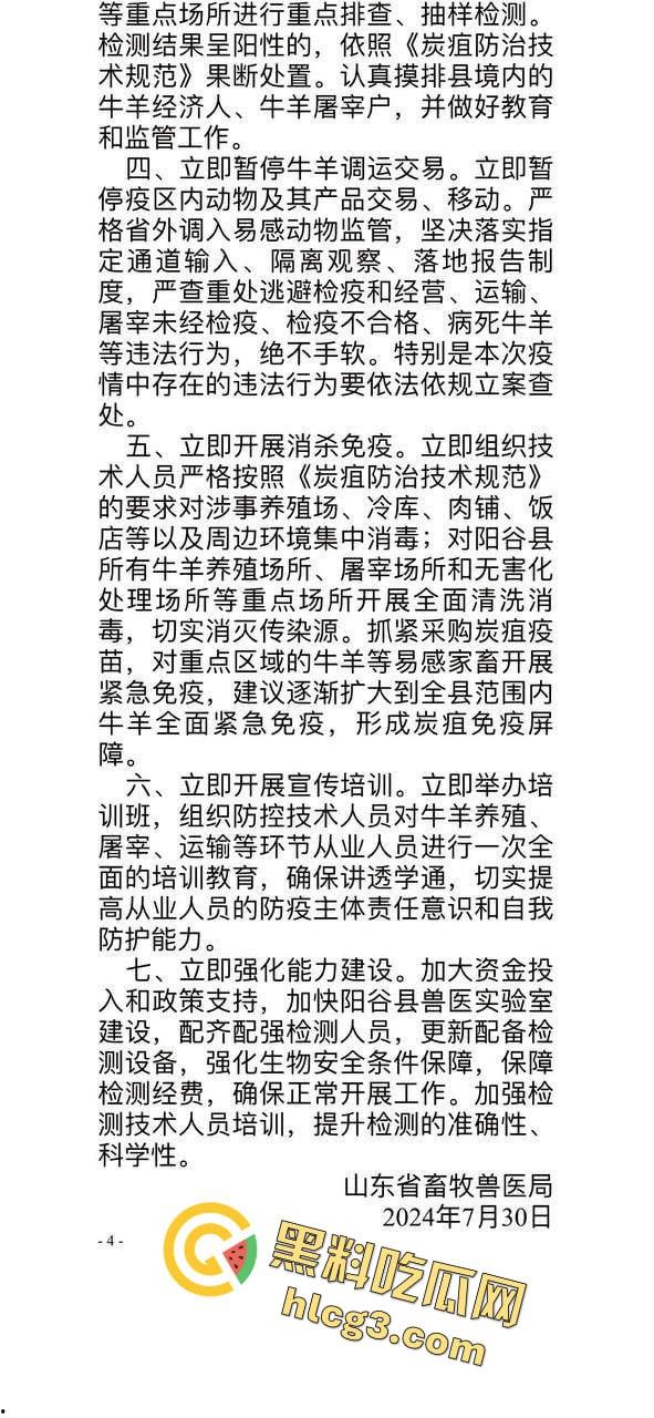
8月1日,山东聊城阳谷县七级镇,出现感染炭疽病致死病例,源自当地一牛羊养殖场,吃牛肉传染人,此症状还会人传人,七级镇已经发现数十例畜间炭疽阳性病例,感染之后相当可怕,皮肤出现丘疹水泡,溃疡长痘,腐烂,堪比新冠肺炎,疫情就已经很难熬了,一定要注意防护,近期别吃牛羊肉
完整视频放在文章末尾












官方 TG 频道—
官方 TG 群—
站长【瓜瓜】—
商务【方想】—
8月1日,山东聊城阳谷县七级镇,出现感染炭疽病致死病例,源自当地一牛羊养殖场,吃牛肉传染人,此症状还会人传人,七级镇已经发现数十例畜间炭疽阳性病例,感染之后相当可怕,皮肤出现丘疹水泡,溃疡长痘,腐烂,堪比新冠肺炎,疫情就已经很难熬了,一定要注意防护,近期别吃牛羊肉
完整视频放在文章末尾












官方 TG 频道—
官方 TG 群—
站长【瓜瓜】—
商务【方想】—